ppr水管
您当前的位置 : 首 页 > 新闻中心 > 公司新闻

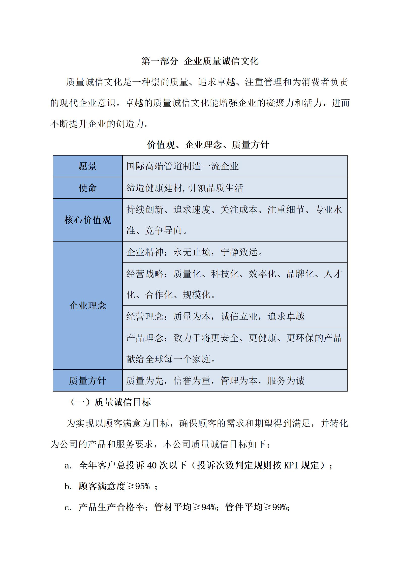
质量诚信报告

2025-10-28 12:05:11

标签

下一篇:社会责任报告2025-10-28

最近浏览:

相关产品

相关新闻